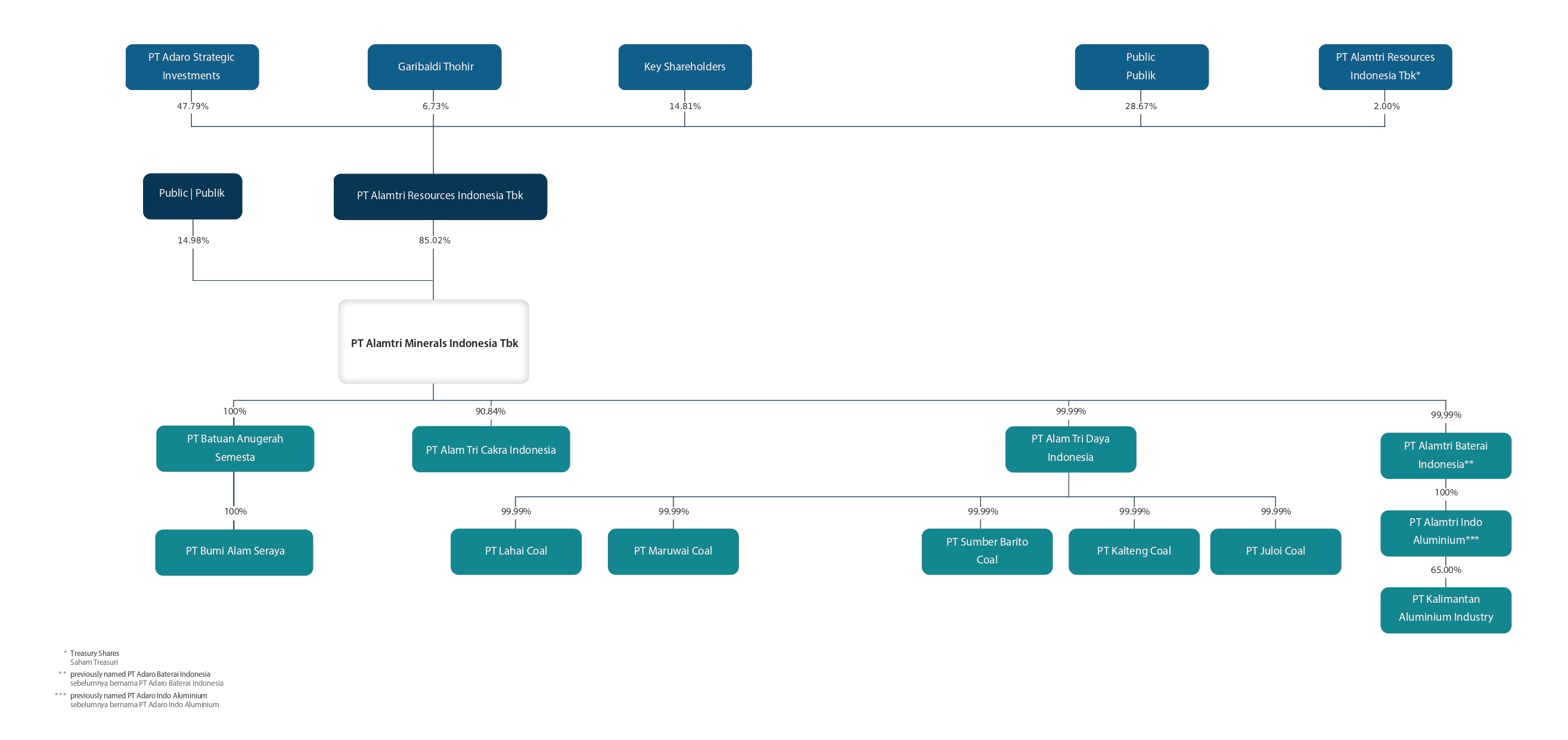
Company Structure
Holding Company of PT Alamtri Minerals Indonesia Tbk
PT Alamtri Resources Indonesia Tbk (“AlamTri”)
AlamTri is an integrated mining, energy, and minerals company established in 2004 under the name PT Padang Karunia. July 16, 2008 marked the maiden trading day of the company’s stock on Indonesia Stock Exchange as ADRO, after completing one of the largest initial public offerings (IPOs) in Indonesian capital market history with Rp12.2 trillion (US$1.3 billion) of IPO proceeds.
AlamTri pursues the vision to be a leading Indonesian mining and energy group first by building a solid and complete range of vertically integrated supply chain from coal pits to power plants (pit to power), and then extending the existing supply chain toward green businesses. Along the pit to power supply chain, AlamTri has set up subsidiaries to handle vital operations for securing control over product quality, reliability, and cost efficiency, in addition to leveraging the synergy among these companies’ operations to generate revenues from third parties. These subsidiaries are also prepared to buffer coal volatility through the earnings made from projects carried out with carefully selected strategic partners. On the other side, the extended green business supply chain is being developed to support and capture the opportunities from Indonesia’s green economy being massively developed.
Subsidiaries with Direct Ownership
PT Alam Tri Daya Indonesia ("ATDI")
ATDI was founded in 2021 and is 99.99% owned by PT Alamtri Minerals Indonesia Tbk ("AMI" or "the Company"). ATDI's line of business include head office activities and related management consulting. To achieve these purposes and objectives, ATDI carries out business activities in the field of supervision and management of corporate units, strategy development or organizational planning and decision making of a company, as well as providing advice, business guidance, and operations, and other organizational and managerial matters.
PT Alamtri Baterai Indonesia (previously named PT Adaro Baterai Indonesia) ("ABI")
ABI was founded in 2022 and is 99.99% owned by AMI. ABI will focus on the mineral processing operations to build AMI’s strong foothold in minerals and mineral processing sectors. Going forward, ABI plans to strengthen its position in the ecosystem of green economy by adding green minerals, the materials for battery manufacturing, into its product portfolio.
PT Alam Tri Cakra Indonesia (“ATCI”)
AMI acquired ATCI in 2023, resulting in 90.84% ownership in the company. This acquisition is a strategic step to align the business units with the business lines to create stronger and more efficient organizational structure, as well as providing flexibility in formulating long-term business strategies.
PT Batuan Anugerah Semesta (previously named PT Balangan Anugerah Semesta) ("BAS")
BAS was acquired in 2023 and currently 100% owned by AMI. For AMI, acquiring BAS is a part of its future development plan.
Subsidiaries with Indirect Ownership (through BAS)
PT Bumi Alam Seraya ("BASR")
BASR was acquired in 2024 and is wholly owned by AMI. BASR focuses on limestone mining operations as part of a plan to conduct rock mining activities that are mutually integrated with other mines operated by the Company's affiliates, enabling continuous mining activities.
Subsidiaries with Indirect Ownership (through ATDI)
AMI has 5 (five) subsidiaries operating in the metallurgical coal mining. Each of the five subsidiaries is held with 99% ownership and operates based on the Coal Contract of Work (CCoWs) granted by the government of Indonesia. The concession areas are located in the Central Kalimantan and East Kalimantan province with a total area of 146,579 hectares. As of 31 December 2024, two out of five subsidiaries, i.e. PT Lahai Coal and PT Maruwai Coal have been operational, while PT Sumber Barito Coal, PT Kalteng Coal, and PT Juloi Coal were still in Operation Production phase.
Based on the latest estimation report of coal resources and reserves, as at December, 2024, the resources in the entire concessions totaled 982.9 million tonnes and the reserves totaled 177.2 million tonnes of premium metallurgical coal.
Subsidiaries’s CCoW areas:
Through its subsidiaries, AMI has five CCoW with the Government of Indonesia with total area of contract of 146,579 hectares as follow:
Subsidiaries with Direct and Indirect Ownership (through ABI)
PT Alamtri Indo Aluminium (previously named PT Adaro Indo Aluminium) ("AIA")
AIA was founded in 2022 and is 99.99% owned by AMI. AIA will be developed to be the center of all AMI’s aluminium-related businesses. In 2022, AIA established one subsidiary, namely PT Kalimantan Aluminium Industry.
PT Kalimantan Aluminium Industry ("KAI")
KAI was established in 2022 as a subsidiary of AIA with a 65% ownership stake. Currently, KAI is constructing an aluminum smelter at the Kalimantan Industrial Park Indonesia in North Kalimantan. This aluminum smelter is estimated to have an annual capacity of 500,000 tonnes in its first phase.

